Introducing The CarpentryConnect Planning Kit
CarpentryConnects are community convenings, organised to bring together community members of The Carpentries that are in close proximity geographically for knowledge exchange, collaboration, and networking. The CarpentryConnect Planning Kit provides checklists, templates, recommendations for best practices and resources to serve as guides in planning and carrying out CarpentryConnect events.
We prioritised the development of a first version of this resource in Q1 2020 because:
- Our global online community has grown in leaps and bounds over the years and we have seen local community building efforts around the world begin to happen,
- local and regional Carpentries convenings outside of instructor training and Carpentries workshops have become more popular in the last year, and
- community members are currently responsible for the planning and execution of the events with minimal input from the Core Carpentries team,
With CarpentryConnect Planning Kit, we hope to lower the barrier to entry in putting together these events, so community members feel empowered to organise for plenty of convenings that add value to their work, and want to help standardise formats and uphold the quality of Carpentries events that are run in regional and local settings.
A Brief History
Right around the time we held CarpentryCon 2018 in Dublin, Ireland, there was interest from the community to organise smaller local meetings that could have different formats, including training for people currently outside the community (workshops or workshop modules) to serve local community and their needs and be more accessible for people in that region who might not be able to travel. Discussions around this were partly inspired by JupyterDays, PyCon Regional and OpenCon conference models.
Initially, we had no guidelines on the naming of local, regional and global events - all were dubbed CarpentryCons at the beginning. The Carpentries Core Team and 2018 CarpentryCon Task Force had discussions about this in 2018, and agreed that it would be helpful to draw a clear distinction between global and regional / local meetings.The rationale for differentiation was
- to not draw people away from the global CarpentryCon convenings by having what seems to be the same thing in many regions,
- to allow for more variability in how the meeting is organised. Local and regional meetings need not follow CarpentryCon’s framework and their format could even change from one region to the next,
- to hand over organisation and oversight of CarpentryConnect meetings to local community members. While The Core Carpentries Team is involved in planning for global CarpentryCon convenings, we wanted to manage the expectations of hosts and attendees that there would be very limited or no involvement from the Core Team in local and regional event planning.
Using separate names to distinguish between the two types of meetings seemed like a good place to start developing guidelines and a framework around this.
The phrase CarpentryConnect was floated as a suggestion for its proximity in meaning to CarpentryCon, and because the word ‘Connect’ summarised the intention behind these local and regional meetings succinctly. There also needed to be an added layer of specificity in the naming convention around regional and local events to avoid ambiguity. One of our first regional events was called CarpentryCon West and for a global community, that’s very ambiguous - West Africa? West Australia? Western Europe? A decision was therefore made to use the OpenCon event naming convention to append city names.
Introducing The CarpentryConnect Planning Kit
While CarpentryConnect meetings have less direct oversight by The Core Carpentries Team, we still want them to represent The Carpentries well and exude our community values and inclusive practices. We are also aware that enthusiasm to run a great event can be quickly curtailed by overwhelm for anyone who has not organised such an event before. For these reasons, we are launching our new CarpentryConnect Planning Kit to guide community members in planning great CarpentryConnect events.
How to Use The Resource
CarpentryConnect or Not?
Before you dive into specific sections of the Planning Kit, use this flowchart to determine whether the event you have in mind qualifies as a CarpentryConnect:

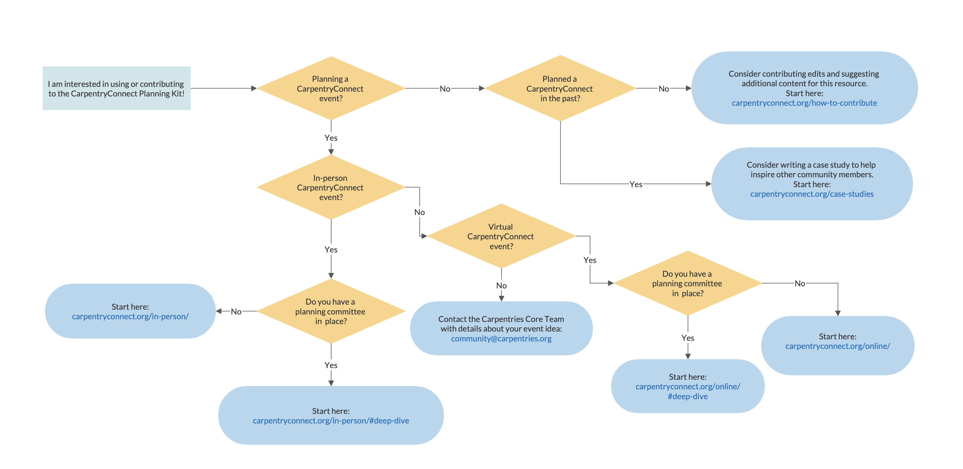
Where to Start
Now that you know whether the event you are planning is a CarpentryConnect or not, we have prepared a flowchart to help you understand how to interact with this resource. We have opportunities for everyone to benefit or contribute, so read on!

Sections of the Planning Kit can also be treated as standalone references for areas you are struggling with in your event planning. If anything is missing that you would like to see in this resource, please email community@carpentries.org or open an issue to discuss your question, request or suggestion in the Planning Kit’s repository. We value all contributions and are keen to draw from your experiences, as these stand to benefit our community extensively. You can find sections to contribute to, and information on how to start contributing in the contributing section of the CarpentryConnect Planning Kit.